Instance Verification Kit (IVK)

mutex lock @ [20414+24+/linux-3.19-rc1/drivers/net/wireless/ath/wil6210/cfg80211.c]
Instance Signature: mutex

The Matching Pair Graph:


Function Name
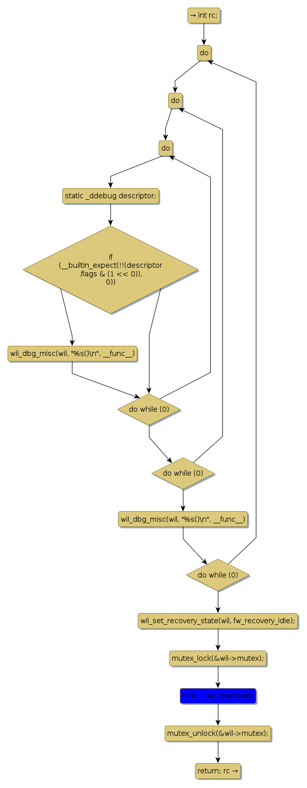
Control Flow Graph (CFG)
Events Flow Graph (EFG)
Source Correspondence
__wil_down [21155+10+/linux-3.19-rc1/drivers/net/wireless/ath/wil6210/main.c]
wil_cfg80211_start_ap [18117+21+/linux-3.19-rc1/drivers/net/wireless/ath/wil6210/cfg80211.c]
wil_cfg80211_stop_ap [20186+20+/linux-3.19-rc1/drivers/net/wireless/ath/wil6210/cfg80211.c]
wil_down [22409+8+/linux-3.19-rc1/drivers/net/wireless/ath/wil6210/main.c]
wil_fw_error_worker [7951+19+/linux-3.19-rc1/drivers/net/wireless/ath/wil6210/main.c]